(超实用~)100份 疫情下企业复工管理指南手册,公益分享,直接下载!

资源下载
下载价格免费
没有一个冬天不会过去,没有一个春天不会到来,一切都会醒来!
 
除了国家发布延长假期通知,各大官方主流媒体也在不间断地号召大家不聚会,不出门,备好物资,降低传播机率,预防疫情。
 
疫情必然会在国家和政府的调控下过去,但企业的发展不能因此停滞。节后各大企业如何在保障员工生命健康安全的前提下,有条不紊地开展经营,成为了社会各方都需要考虑的问题。
 

本期,收集了

100份 疫情下企业复工管理手册

(超实用,无需任务,直接下载!)

公益分享,声援疫情战,

 1、复工工资发放最新政策

640-162

 2、疫情下复工防范方案

640-161

640-163

640-164

640-165

 3、疫情下企业员工状况调查指南

640-166

640-167

640-167

640-168

640-169

640-170

640-172

640-171

640-174

640-173

640-176

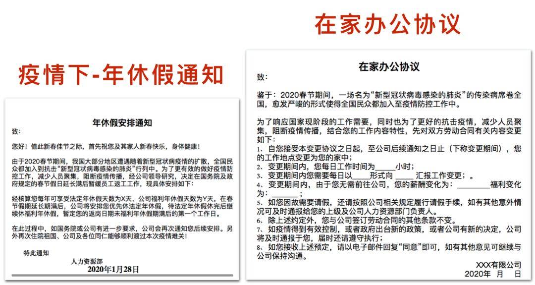
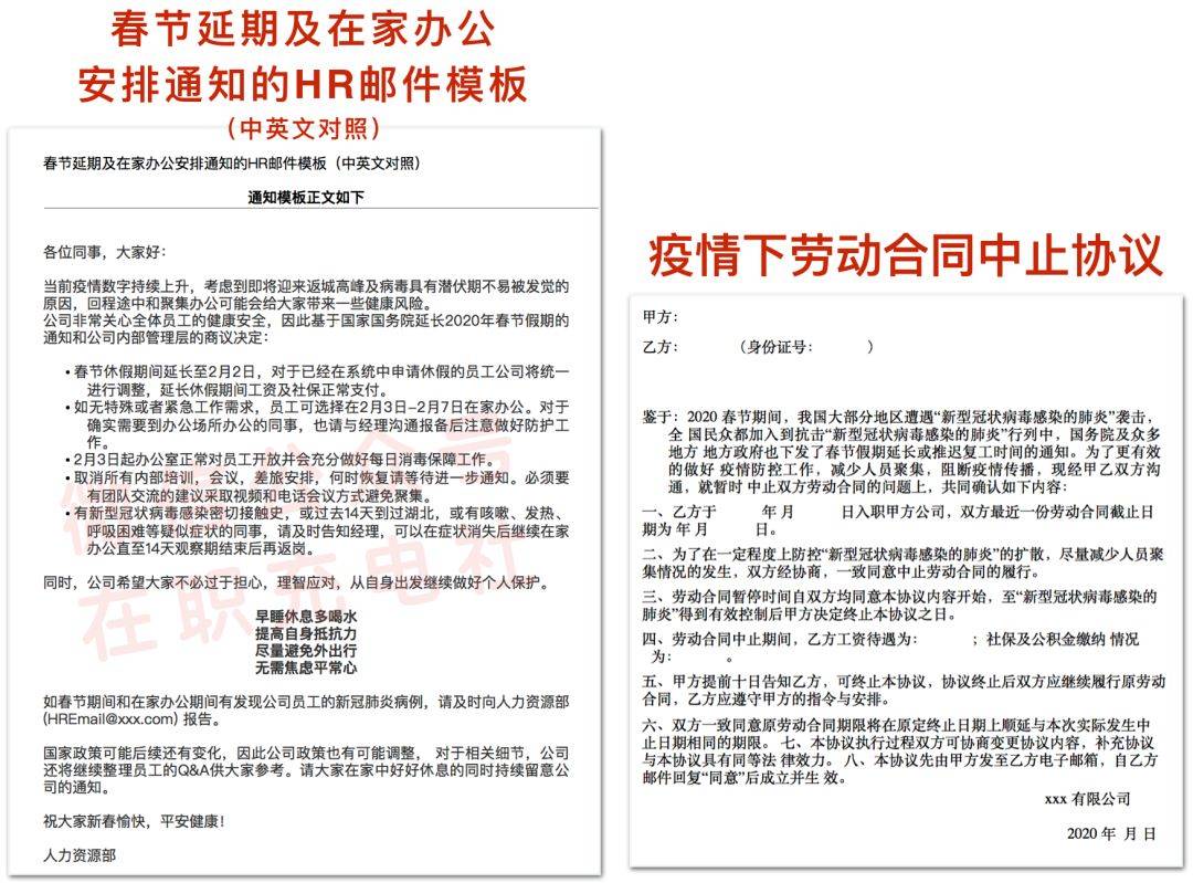
 4、疫情下在家办公、以及待岗协议模板等

640-178

640-175

640-181

640-177

640-179

 5、疫情下员工防范培训手册

640-180

640-182

640-183

 6、线上招聘宝典

640-184

640-4

本平台所有资源均源于网络,版权归原作者所有,仅供个人学习,禁止商用!
资源下载此资源仅限注册用户下载,请先

原文链接:https://www.ttbus.com/39653.html,转载请注明出处。

0

评论0

没有账号? 注册  忘记密码?